PA视讯·游戏(集团)官方网站-Official Website
首 页
公司概况
公司简介
组织架构
发展历程
信息公开
公司动态
属下企业动态
安全/环保
党群工作
企业文化
企业愿景
企业使命
核心价值观
重点项目
项目简介
项目动态
人力资源
人才战略
人才招聘
联系我们
联系方式
首 页
公司概况
公司简介
组织架构
发展历程
信息公开
公司动态
属下企业动态
安全/环保
党群工作
企业文化
企业愿景
企业使命
核心价值观
重点项目
项目简介
项目动态
人力资源
人才战略
人才招聘
联系我们
联系方式
首页
>
新闻资讯
>
属下企业动态
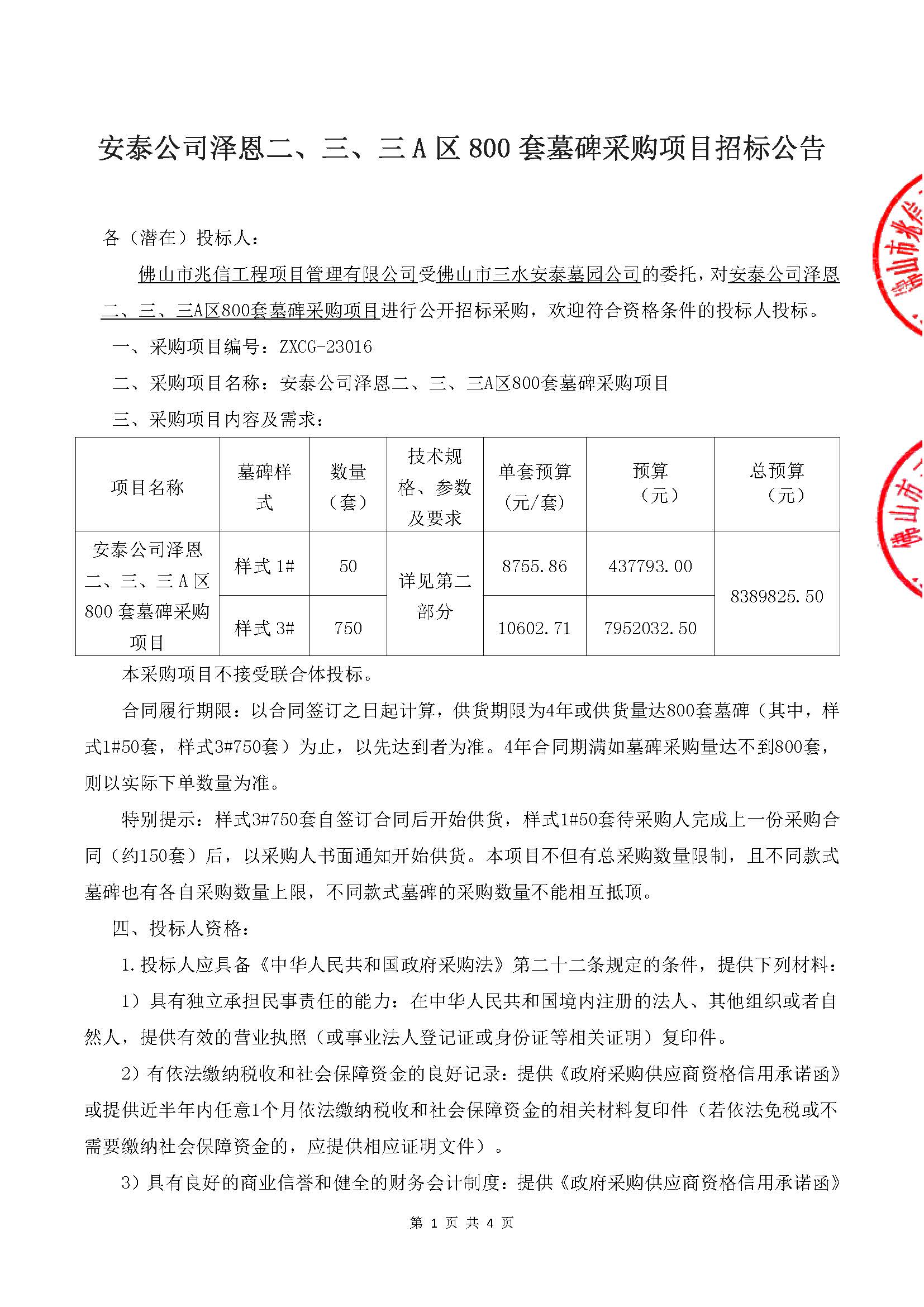
安泰公司泽恩二、三、三A区800套墓碑采购项目招标公告
发表时间:2023-12-18
阅读量:3138
附件:
安泰公司泽恩二、三、三A区800套墓碑采购项目--公开招标文件(定稿)
安泰公司泽恩二、三、三A区800套墓碑采购项目--公开招标文件(定稿)(电子版)
1#样式墓碑设计图
3#样式墓碑设计图